โมเดลความสัมพันธ์เชิงสาเหตุระหว่างความคิดสร้างสรรค์ระดับบุคคลสู่นวัตกรรมและความคิดสร้างสรรค์ระดับองค์การสู่นวัตกรรมกับข้อมูลเชิงประจักษ์
รหัสดีโอไอ
Title โมเดลความสัมพันธ์เชิงสาเหตุระหว่างความคิดสร้างสรรค์ระดับบุคคลสู่นวัตกรรมและความคิดสร้างสรรค์ระดับองค์การสู่นวัตกรรมกับข้อมูลเชิงประจักษ์
Creator นวพร ประสมทอง
Publisher สาขาวิชาบริหารทรัพยากรมนุษย์และการจัดการ คณะวิทยาการจัดการ มหาวิทยาลัยราชภัฎนครสวรรค์
Publication Year 2562
Keyword ธุรกิจครอบครัว, ความคิดสร้างสรรค์ระดับบุคคลบุคคล, ความคิดสร้างสรรค์ระดับองค์การ, นวัตกรรม
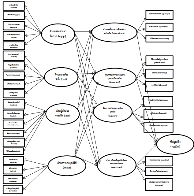
Description ศึกษาและพัฒนารูปแบบความสัมพันธ์เชิงสาเหตุของความคิดสร้างสรรค์ระดับบุคคลสู่นวัตกรรม และความคิดสร้างสรรค์ระดับองค์การสู่นวัตกรรมกับข้อมูลเชิงประจักษ์ รวมถึงการตรวจสอบความสอดคล้องของรูปแบบกับข้อมูลเชิงประจักษ์ พบว่า นวัตกรรมมีอิทธิพลโดยตรงต่อความคิดสร้างสรรค์ระดับบุคคลของกลุ่มธุรกิจครอบครัว นวัตกรรมมีอิทธิพลโดยตรงต่อความคิดสร้างสรรค์ระดับองค์การของกลุ่มธุรกิจครอบครัว และรูปแบบความสัมพันธ์เชิงสาเหตุของนวัตกรรมมีอิทธิพลโดยตรงและโดยอ้อมต่อความคิดสร้างสรรค์ระดับบุคคล และระดับองค์การที่พัฒนาขึ้นจากทฤษฎี และงานวิจัยมีความสอดคล้องกับข้อมูลเชิงประจักษ์
Format PICTURE
URL Website https://explore.nrct.go.th/search_detail/result/7022
Date and time 2562
Website title ห้องสมุดงานวิจัยสำหรับสาธารณะ (Extraordinary SimplPublic Library of Research Result : EXPLORE)
National Research Council of Thailand

บรรณานุกรม

EndNote

APA

Chicago

MLA

ดิจิตอลไฟล์

Digital File #1
Digital File #2
Digital File #3
Digital File #4
DOI Smart-Search
สวัสดีค่ะ ยินดีให้บริการสอบถาม และสืบค้นข้อมูลตัวระบุวัตถุดิจิทัล (ดีโอไอ) สำนักการวิจัยแห่งชาติ (วช.) ค่ะ