โมเดลสมการโครงสร้างของพฤติกรรมการจัดการตนเองในผู้ป่วยโรคไตเรื้อรังระยะแรก (a structural equation model of safe-management behaviors among patients with early stage of chronic kidney disease)
รหัสดีโอไอ
Title โมเดลสมการโครงสร้างของพฤติกรรมการจัดการตนเองในผู้ป่วยโรคไตเรื้อรังระยะแรก (a structural equation model of safe-management behaviors among patients with early stage of chronic kidney disease)
Creator นางนุจรินทร์ โพธารส
Contributor รศ.ดร.จินตนา วัชรสินธุ์, ผศ.ดร สุภาภรณ์ ด้วงแพง
Publisher มหาวิทยาลัยอีสเทิร์นเอเชีย
Publication Year 2562
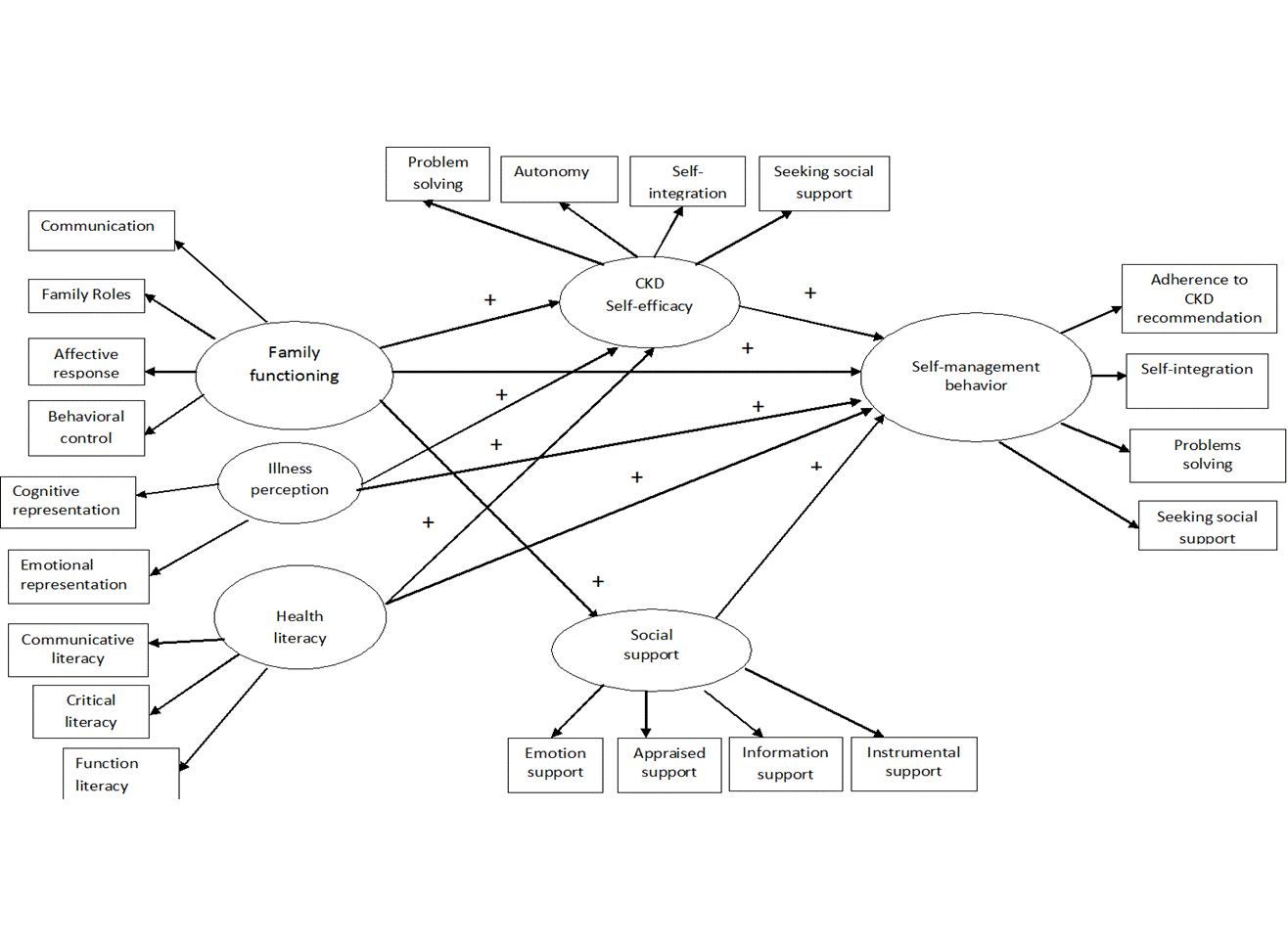
Keyword early stage chronic kidney disease, self-efficacy, family functioning, health literacy, self-management, social support
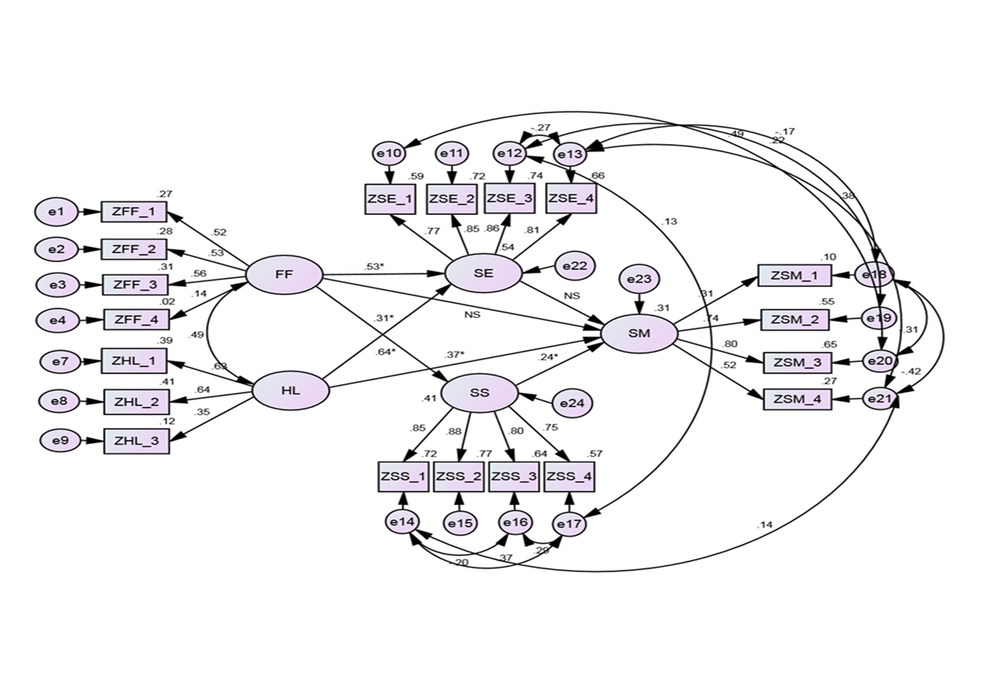
Description The result showed that the final model fitted with the empirical data of health literacy, family functioning, and social support variables, and explained 31% of total variance in self-management behaviors among patients with early stage of chronic kidney disease.
Format PICTURE
URL Website https://explore.nrct.go.th/search_detail/result/7127
Date and time 2562
Website title ห้องสมุดงานวิจัยสำหรับสาธารณะ (Extraordinary SimplPublic Library of Research Result : EXPLORE)
National Research Council of Thailand

บรรณานุกรม

EndNote

APA

Chicago

MLA

ดิจิตอลไฟล์

Digital File #1
Digital File #2
DOI Smart-Search
สวัสดีค่ะ ยินดีให้บริการสอบถาม และสืบค้นข้อมูลตัวระบุวัตถุดิจิทัล (ดีโอไอ) สำนักการวิจัยแห่งชาติ (วช.) ค่ะ